首页 搜索

DNF100级版本更新后,鬼泣的玩法发生了哪些变化?如何搭配各种装备,如何进行技能加点才能最大化战斗强度?本期内容将从活跃玩家和回归玩家两个维度详细解析这些问题!

DNF:鬼泣职业全攻略,轻松制霸做最强

针对于活跃玩家,适用于2020.4.23版本

导航

1.职业改版

2.职业流派

3.护石、符文

4.装备提升

5.玩法技巧

〓职业改版〓

技能简析

核心必满技能

DNF:鬼泣职业全攻略,轻松制霸做最强

远古记忆,增加自身智力可以提高伤害。

1级可增加15点智力,等级成长率为15智力/级

DNF:鬼泣职业全攻略,轻松制霸做最强

武器精通,根据自身佩戴的武器决定点满哪个武器类型,可提高自身角色面板以及伤害加成。

短剑1级攻击力增加率为1.2%,等级成长率为1.3%

太刀1级攻击力增加率为1.3%,等级成长率为1.4%

DNF:鬼泣职业全攻略,轻松制霸做最强

刀魂之卡赞,增加角色技能攻击力。

基础10级为14%技能攻击力,等级成长率为1%

DNF:鬼泣职业全攻略,轻松制霸做最强

侵蚀之普戾蒙,自身伤害增加率为25%,为队友提供34%伤害增加率。

DNF:鬼泣职业全攻略,轻松制霸做最强

封印解除,增加鬼神技能等级以及暴击率。

10级基础为15%魔法暴击增加率,等级成长率为1.5%

DNF:鬼泣职业全攻略,轻松制霸做最强

鬼神解放,技能柔化的关键,学习后释放主动技能时可以无释放动作释放所有阵法。

DNF:鬼泣职业全攻略,轻松制霸做最强

暗月降临,增加角色暗强,为队友提供暗抗。

基础10级为30暗属性增加和30暗抗增加,10级前每级增加3点,10级后每级增加5点。

DNF:鬼泣职业全攻略,轻松制霸做最强

残影之凯贾,核心BUFF,可换装。

基础10级为20%暴击伤害增加率,等级成长率为2%

DNF:鬼泣职业全攻略,轻松制霸做最强

噬灵鬼斩,配合鬼斩使用,蓄满力时角色进入霸体状态。

DNF:鬼泣职业全攻略,轻松制霸做最强

恐惧光环,一觉被动,减少怪物移速,增加角色技能攻击力。

1级基础为12%技能攻击力增加率,等级成长率为1.5%

DNF:鬼泣职业全攻略,轻松制霸做最强

御鬼之极,二觉被动,增加角色技能攻击力。

1级基础为22%技能攻击力增加率,等级成长率为2%

DNF:鬼泣职业全攻略,轻松制霸做最强

鬼神冠冕,三觉被动,增加角色技能攻击力,改变月光斩和鬼斩的技能形态。

1级基础为20%技能攻击力增加率,等级成长率为2%

核心输出技能

主要介绍重要的技能,作用不大的均跳过。

DNF:鬼泣职业全攻略,轻松制霸做最强

鬼斩,必满,三觉后成神技,数据高,伤害足,CD短,配合噬灵鬼斩效果强力。

DNF:鬼泣职业全攻略,轻松制霸做最强

月光斩,要么点一,要么加满,点一可用于柔化阵法,三觉后伤害不俗。

DNF:鬼泣职业全攻略,轻松制霸做最强

鬼影鞭,必满,伤害高,形态好,长按可用于拉拢小怪。

DNF:鬼泣职业全攻略,轻松制霸做最强

冰霜之萨亚,必满,俗称冰阵,可用于续航,对部分怪物有冰冻效果,伤害一般。

DNF:鬼泣职业全攻略,轻松制霸做最强

瘟疫之罗刹,必满,俗称紫阵,同冰阵是续航技能,伤害不俗,但是秒伤率略低。

DNF:鬼泣职业全攻略,轻松制霸做最强

鬼影闪,点一用于柔化阵法和强控怪物。

DNF:鬼泣职业全攻略,轻松制霸做最强

鬼斩:狂怒,必满,俗称鱼锤,爆发快,输出高,依赖攻速。

DNF:鬼泣职业全攻略,轻松制霸做最强

冥炎之卡洛,必满,开启后平A带有黑色火焰,黑色火焰会对敌人造成持续性伤害,主力输出技能。

DNF:鬼泣职业全攻略,轻松制霸做最强

冥炎剑,必满,俗称三刀,伤害高,爆发快,佩戴护石后加快攻速且更改为单HIT。

DNF:鬼泣职业全攻略,轻松制霸做最强

第七鬼神:邪神怖拉修,一觉主动技能,系统免费赠送,范围大,可脱手,三觉后变为一个纯输出技能。

DNF:鬼泣职业全攻略,轻松制霸做最强

鬼斩:炼狱,点一用于控制。

DNF:鬼泣职业全攻略,轻松制霸做最强

幽魂之布雷德,必满,俗称刀阵,二次按键可加快攻击速度直接对敌人释放终结攻击,不按则缓慢对敌人造成持续性伤害,伤害高,范围大。

DNF:鬼泣职业全攻略,轻松制霸做最强

冥祭之沼,俗称大墓碑,不建议加满,推荐加一用于聚怪,三觉后数据依旧过低,伤害也对不起sp。

DNF:鬼泣职业全攻略,轻松制霸做最强

幽魂降临:式,必满,直线范围长,伤害不俗。

DNF:鬼泣职业全攻略,轻松制霸做最强

王者号令:吉格降临,必满,俗称“鸡哥”,二觉主动技能,三觉后系统免费赠送,范围大,可脱手,后半段可强控抓取怪物,伤害极高。

DNF:鬼泣职业全攻略,轻松制霸做最强

鬼神剑:黄泉摆渡,必满,95级主动技能,伤害高,可柔化,美中不足的是技能演出时间有点长。

DNF:鬼泣职业全攻略,轻松制霸做最强

黄泉之门,万鬼度灵,必满,三觉主动技能,职业最强技能,判定范围极大,爆发高,伤害高,除了墨迹找不出缺点。

TP选择

鬼斩,鬼影鞭,鬼斩狂怒这三个技能都是必满的,其他TP可按自己喜好或者护石选择来自行分配。

职业加点

根据装备搭配和个人需要选择适合自己的加点才是最重要的,下面推荐两种比较常规的加点。

①稳定输出流:

DNF:鬼泣职业全攻略,轻松制霸做最强

DNF:鬼泣职业全攻略,轻松制霸做最强

DNF:鬼泣职业全攻略,轻松制霸做最强

DNF:鬼泣职业全攻略,轻松制霸做最强

DNF:鬼泣职业全攻略,轻松制霸做最强

②小技能续航流:

DNF:鬼泣职业全攻略,轻松制霸做最强

DNF:鬼泣职业全攻略,轻松制霸做最强

DNF:鬼泣职业全攻略,轻松制霸做最强

DNF:鬼泣职业全攻略,轻松制霸做最强

DNF:鬼泣职业全攻略,轻松制霸做最强

总结:

两套加点实际上并没有太大的区别,加点②的优点在于小技能循环快,CD短,但是缺点是小技能CD过快会容易导致空转期较长。

魔法暴击根据自身暴击率决定技能等级,武器精通根据自身武器选择点满,格挡可点可不点。

职业流派

三觉新技能的影响

鬼泣作为第一轮三觉的职业,在技能上也有了相应的改动。

一觉、二觉绑定三觉的选择,其实鬼泣的一二觉形态都很优秀,但是因为副本的需要,比较建议选择二觉来配合输出,在洞察之眼:被深渊蚕食的圣殿里面,二觉的控场能力要优秀得多

小技能优化

95被动技能,优化了鬼斩和月光斩,导致加点会有些变化。

2个技能的形态优化,使得鬼斩现在已经成了100级版本强烈推荐加满的技能,月光如果喜欢的话也可以考虑,但是建议不要两个小技能同时加满,同时加满在TP抉择上可能就会出现分歧,鬼斩和月光斩同时点满TP时,因为噬灵鬼斩吃不到TP的加成,所以但从秒伤来看,月光斩的是会高过鬼斩的。

〓护石、符文〓

护石简析

DNF:鬼泣职业全攻略,轻松制霸做最强

伤害提升26%,生成的小旋风可用于聚怪,推荐入手。

DNF:鬼泣职业全攻略,轻松制霸做最强

变为单HIT技能且加快攻击速度,伤害提升20%,技能形态优化,推荐入手。

DNF:鬼泣职业全攻略,轻松制霸做最强

不推荐,加成的技能本身数据就拉胯,即使没了控制效果和减少CD也无法拯救该技能。

DNF:鬼泣职业全攻略,轻松制霸做最强

不推荐,加成的技能本身就不够强力,而且该护石增加的攻速对自身无效。

DNF:鬼泣职业全攻略,轻松制霸做最强

技能形态优化,由续航技能变为爆发输出,范围增大,附身敌人的效果能让该技能有效的打全伤害,推荐入手。

护石、符文推荐

鱼锤+三刀

符文推荐:6保1鱼锤,2红+2紫+2蓝

(备选)符文推荐:6保1鬼影鞭,2红+2紫+2蓝

100级版本后的常用组合,伤害爆发最高,缺点是面对灵活怪物可能会导致无法打全伤害。

鱼锤+紫阵

符文推荐:6保1鱼锤,2红+2紫+2蓝

(备选)符文推荐:6保1鬼影鞭,2红+2紫+2蓝

伤害提升一般,但是刷图体验效果较好。

三刀+紫阵

符文推荐:6保1鱼锤,2红+2紫+2蓝

(备选)符文推荐:6保1鬼影鞭,2红+2紫+2蓝

伤害中规中矩,但是技能形态优化让这个组合也有一战之力,成为没有鱼锤护石前的备选。

〓装备提升〓

进阶向的附魔和白金选择

进阶附魔:

DNF:鬼泣职业全攻略,轻松制霸做最强

白金徽章:

换装:残影之凯贾

输出:暗月降临(最优),冥炎之卡洛(替代),侵蚀之普戾蒙(替代)

不同搭配之间的伤害对比

百级装备选择

武器简析:

计算模板为超界重甲5+6普雷太阳装备,武器夜语。

太刀:

DNF:鬼泣职业全攻略,轻松制霸做最强

阳气状态提升率明显增加且伤害高,较上述模板提升为12.08%,但50%的负面减速效果对于依赖高攻速的玩家来说是难以忍受的。

阴气状态下虽然提升没有阳气状态的高,但优在增加20%的三速,会有不错的游戏体验,较上述模板提升为5.51%

DNF:鬼泣职业全攻略,轻松制霸做最强

提升较低,加上百级版本高额的面板让25%力智加成显得鸡肋,但有不错的速度加成,使用起来比较快乐,较上述模板提升为3.25%

短剑:

DNF:鬼泣职业全攻略,轻松制霸做最强

伤害提升较低,性能方面也不好,虽然有可以保持全程的三速加成,但是需要不断触发,较上述模板提升为2.55%

DNF:鬼泣职业全攻略,轻松制霸做最强

高额的技能攻击力加成效果不错,不过三速无法保持全程且持续时间短有点难受,较上述模板提升为8.52%

装备搭配:

①改恶5+777/大恍惚+军神/标准同步/灵宝

全职业通用的一套533搭配装备,伤害高,但也有明显的缺点。

1. 搭配太极天地剑时,使用阳气状态无法与军神特殊装备共存,两者之间伤害冲突,无法达成伤害最大化。

2. 鬼泣的高频率攻击无法享受到改恶5的套装三速加成。

②大幽魂8搭配其他防具3件

1. 大幽魂8+水果3(肩膀上衣腰带)

2. 大幽魂8+工作服3(肩膀上衣腰带)

优点是伤害高,速度快,操作手感好且无负面效果,缺点是暴击率较低。

大幽魂是非常契合鬼泣的,合理的搭配完全不逊于改恶5的伤害。

③歧路2(肩膀鞋子)+其他部位装备的搭配并不适合鬼泣。

首先鬼泣的CP并不够超模,其次鬼泣的CP伤害占比不够高。

④玄黄2(肩膀腰带)+大幽魂9

伤害持平于改恶,无任何负面效果,但需要较高的角色熟练度,一般玩家难以达成。

⑤除了改恶以外,常规的533搭配有以下几种选择:

1. 工作服5

2. 皇家裁决者宣言5

3. 荆棘漫天5

4. 死亡阴影5

右边统一为777/大恍惚+军神/标准同步/灵宝

⑥手搓套对于操作要求极高,本身鬼泣的小技能就多,一边要兼顾柔滑技能,一边要躲避怪物伤害,不适合手法一般的鬼泣玩家,无法发挥手搓套的最大伤害收益。

⑦工作服3+吞噬2+黑魔法3+次元3 或者 水果3+吞噬2+黑魔法3+次元3

这种3332搭配的效果比较全面,加上本身工作服3和水果3就是很合适用来散搭的防具,伤害也不俗,三速暴击也齐全。

〓玩法技巧〓

1. 单刷时可以三觉绑定二觉,灵活运用一觉来破招可打出更高的伤害。

2. 组队时可以三觉绑定一觉,可以让二觉发挥最大用处,控制和聚怪效果组队时尤其好用。

3. 为了有效提高技能柔化效率,可以适当使用wegame自带的技能连招组合功能,把一些常用的技能柔化组合设置成快键键以便更快的打出伤害。

DNF:鬼泣职业全攻略,轻松制霸做最强

针对于回归玩家,适用于2020.4.23版本

导航

1.职业概况2.职业特色3.新手加点4.基础装备选择5.性价比打造7.装备进阶8.提升路线

〓职业概况〓

鬼泣为魔法百分比34C,布甲防具精通,自身技能自带暗属性攻击,可以佩戴除光剑外的其他四种类型的武器,一般都是以短剑和太刀为主,短剑鬼泣面板高,但速度较太刀慢,太刀鬼泣面板略低于短剑,但速度快,刷图体验较好。

〓职业特色〓

经历了几次削弱以后,伤害在34C里面中规中矩,即使在三觉后依然没有部分同时三觉的职业强力。

但是技能形态非常优秀,输出环境良好,且操作上限极高,高端鬼泣玩家和一般鬼泣玩家用同一个角色打出的伤害差距可能会有一倍之多。

〓新手加点〓

新手阶段对加点的不必太过苛求完美,熟练度和装备提升上来以后,就可以根据自己的偏好来进行选择,比如:你实在是用不惯某个小技能中的一个,那你就可以考虑点满另一个技能。

总得来说鬼泣加点基本大同小异,都是在加满大技能的基础上选择喜欢的小技能。

暴击不满的一定要优先点满魔法暴击,下面加点中的魔法暴击适用于细节良好、不缺暴击的玩家,把格挡、冥 祭之沼这些技能的SP扣下来加到魔爆上即可。

加点示意图:

DNF:鬼泣职业全攻略,轻松制霸做最强

DNF:鬼泣职业全攻略,轻松制霸做最强

DNF:鬼泣职业全攻略,轻松制霸做最强

三觉技能绑定推荐绑定1觉,2觉的控制能力是对于新手比较友好的,而1觉则可以在不需要控制的场合用来打破招伤害。

DNF:鬼泣职业全攻略,轻松制霸做最强

DNF:鬼泣职业全攻略,轻松制霸做最强

鬼泣的操作对于新手需要一定的时间学习,其中的难点在于技能柔化和原地卡洛。

技能柔化非常需要手速,举个例子,手速一般的玩家一般一个技能只能柔化一个阵法,而手速快的玩家可以柔化两个甚至三个阵法,原地卡洛需要熟练使用,可通过多加练习来达成。技能柔化:

可被柔化出来的技能有:

冰阵(冰霜之萨亚)、紫阵(瘟疫之罗刹)、刀阵(幽魂之布雷德)、大墓碑(冥祭之沼)能用于柔化的技能较多,这里只介绍其中较常用的,包括:

鬼斩、月光斩、鬼影鞭、鱼锤(鬼斩:狂怒)、鬼影闪、三刀(冥炎剑)、鬼斩:炼狱、幽魂降临:式、鬼神剑·黄泉摆渡以及一二觉。原地卡洛:

我们平A的时候角色都会较大幅度的先前移动,这会导致我们无法更好的打出伤害,所以我们需要练习原地平A。练习方法:

开启连发后按住X键不放,在平A第一刀的时候按下反方向键,在第三刀的时候松开。可在修炼场调高50攻速,调低技能透明度观察挥刀动作和听游戏音效,把握节奏进行练习。

〓基础装备选择〓

DNF:鬼泣职业全攻略,轻松制霸做最强

100版本的终极目标是全身史诗,但是没有装备时,必要的输出套选择就成了问题。

前期选择100级粉装最高天套装来过渡,这会让你有单刷100级新副本的资本,但是粉装是有局限性的(团本无效),所以我们需要逐步来提升自己的装备,慢慢由神器→传说→史诗的顺序来进阶。

制作传说装备的前提是你能刷得过3+3(记忆之地和无底坑道),一些神器加上深渊爆出的史诗可以让你能够轻松刷过普通难度的3+3,后续随着传说的补全,慢慢地100级的冒险级副本也可以轻松单刷了(有条件可以让朋友带你刷冒险,翻牌出SS和传说的概率会高一些)。

当你已经做好了前期过渡装备,轻松通关每日2+2和冒险级智慧的引导,自然也不在话下。

〓性价比打造〓

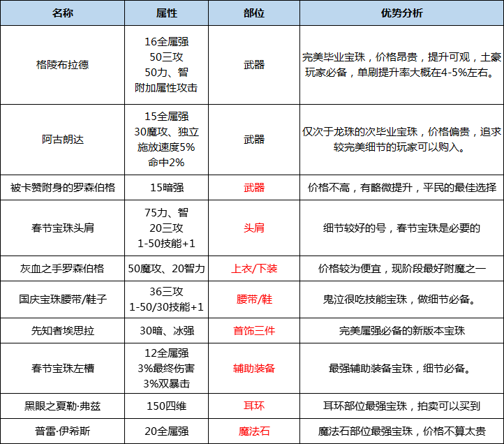
附魔

DNF:鬼泣职业全攻略,轻松制霸做最强

其他细节

DNF:鬼泣职业全攻略,轻松制霸做最强

〓装备进阶〓

◆代号·希望

DNF:鬼泣职业全攻略,轻松制霸做最强

DNF:鬼泣职业全攻略,轻松制霸做最强

新版本的BUFF换装。属于必做项,但现阶段赠送的材料和自选礼盒比较多的,所以获取难度很小,即便不刻意去刷,凑齐材料也非常简单,对伤害的提升很有帮助。

技能等级不能满级时,优先选择腐蚀/堕落之渊特殊装备,能够达到满级BUFF的情况下选择时空之渊,换装武器需要升级,如果没有耐心建议花钱买,有耐心的玩家等活动送。

◆攻坚队商店

DNF:鬼泣职业全攻略,轻松制霸做最强

不渝之咏是目前团本吸引力最大的一个点,可以为每个账号提供每周低保的深渊门票。

◆超时空旋涡

DNF:鬼泣职业全攻略,轻松制霸做最强

旋涡商店可以获取魔法石、护肩、腰带和鞋子附魔,和一些华丽的徽章随机礼盒

◆普雷·伊希斯

DNF:鬼泣职业全攻略,轻松制霸做最强

普雷商店可以获取夜语黑瞳武器和普雷首饰、特殊自选礼盒,该礼盒可以用于中后期升级100级工作服史诗,华丽的徽章自选礼盒用于补充细节。

◆魔界大战

DNF:鬼泣职业全攻略,轻松制霸做最强

DNF:鬼泣职业全攻略,轻松制霸做最强

护石和符文是现在必不可少的伤害提升部分,装备未成形时可以通过引导模式单刷获取护石和符文,装备逐渐提升以后,可以尝试去普通和困难获取更多的材料。

◆再战魔界

DNF:鬼泣职业全攻略,轻松制霸做最强

前期需要每周打的副本,白嫖附魔宝珠、反物质粒子和换装材料,对于现阶段养号非常有帮助。

◆洞察之眼

DNF:鬼泣职业全攻略,轻松制霸做最强

洞察之眼:复活圣殿分为两种模式,单人(引导)和普通模式,该地下城的任务中可以获取一个净化的灵魂箱,也被玩家戏称为百变怪,可以变换成除了武器以外的任意100级史诗装备,灵活应用好该装备可以让装备2=1,4=1直接毕业。

DNF:鬼泣职业全攻略,轻松制霸做最强

通过洛巴赫的灵魂转换器可以自由变换100级史诗。

DNF:鬼泣职业全攻略,轻松制霸做最强

洛巴赫NPC商店中可以用副本产出材料暴戾搜捕团的灵魂兑换被封印的黑暗灵魂袖珍罐(100级史诗随机罐,可以开除工作服以外的全部史诗)。

DNF:鬼泣职业全攻略,轻松制霸做最强

洞察之眼:被深渊蚕食的圣殿副本,产出被蚕食的灵魂可以兑换100级史诗武器随机礼盒,该礼盒为大职业随机,例如:鬼剑士可以开到鬼剑士武器,有大号作为支撑的情况下,可以给小号换取。

◆智慧的引导

DNF:鬼泣职业全攻略,轻松制霸做最强

100级史诗、神话装备产出地,也就是传统意义上的深渊副本,消耗18个时间引导石可以进入一次,装备提升快慢和深渊人品直接挂钩。

〓提升路线〓

角色升级阶段(3-10天):

DNF:鬼泣职业全攻略,轻松制霸做最强

1-95级。角色升级前期需要花费几天到一周多的时间,时间长短取决于你的升级券数量,冒险团和网页活动可以提供大量升级券,如果有预约升级活动则可以更快地达到95级。

95-100级。这个阶段升级券很少,所以错过了升级活动就需要按部就班地升级。

95-96,任务升级,这个阶段做完全部任务,可以直接升级到96级多。

DNF:鬼泣职业全攻略,轻松制霸做最强

96-97,这时候已经没任务了,就需要打智慧的引导深渊升级,每次提供5%的角色经验(升级会给少了引导石)。

97-98,通过任务升级,这个阶段任务比智慧的引导升级会更快速,做到任务全部完成你就到了98级一多半了。

98-99,这时候又没任务了,仍旧需要打智慧的引导深渊升级。

99-100,主线剧情任务可以直接做到满级。

基础装备制作阶段(1个月~):

每个副本都会有一定数量装备的产出,加上活动赠送的材料、自选装备礼盒,最终的成型时间实际会少很多,而且因为深渊和每日副本产出较为强力的100级史诗,传说并不需要制作完全身,只需要补充一些还没有的部位即可。

神器制作:

DNF:鬼泣职业全攻略,轻松制霸做最强

此时,通过制作一些神器装备和深渊产出的史诗混搭,可以简单通关如3+3普通这样的副本。

传说制作:

DNF:鬼泣职业全攻略,轻松制霸做最强

副本掉落的防具可以通过转换材质来切换防具类型,如果翻牌或者爆出来防具一定要留下来,这会大大加快你的副本进度。

改版后的记忆之地和无底坑道的特殊奖励均可产出100级史诗,在原有任务基础上新增2个传说自选礼盒任务,极大地加快制作传说速度。

通过副本掉落、活动赠送的传说和深渊产出的少量史诗,你已经可以简单通关3+3、2+2等副本。

史诗制作:

DNF:鬼泣职业全攻略,轻松制霸做最强

痛苦地下室和暗黑神殿的特别奖励和BOSS掉落均可以产出史诗和神话,属于百级每日必打副本,因为只需要疲劳值不需要门票,所以也被称为白嫖图、2+2。

普雷装备升级可以通过该副本来进行,超界史诗由于新号一般跳过了该阶段,所以新起的号一般不考虑该防具,需要升级工作服防具的玩家请去制作超界防具以做准备(任意甲类均可,升级后都为板甲大自然之息套)。

越过传说阶段,这时候的你已经逐渐替换掉传说,换上了各种100级史诗的2件套、3件套散搭,成长为一名合格34C了,可以较为轻松地参与到普雷、洞察之眼等副本中去。

装备提升阶段(2个月~):

DNF:鬼泣职业全攻略,轻松制霸做最强

坚持1~2个月的每日2+2和深渊的玩家,这时候进入了装备提升阶段,背包里面的史诗已经开始逐渐成套。

有挑选的、合理搭配史诗套装,成为了这个阶段的玩家要做的事情,有的玩家首饰、特殊等装备已经可以通过百变怪成套,这时候就可以进军洞察之眼:被深渊蚕食的圣殿每日,获取一定的游戏资源,用来供给养号。

团本相关

快速参与团本

想要快速参与到团本,无非提升伤害和光环两种路线,有宠物和宝珠称号的玩家

DNF:鬼泣职业全攻略,轻松制霸做最强

鬼泣因为有34的优势,所以在完全没有装备基础的情况下,可以通过制作兵法之神套、轮回首饰、特殊套,配合智慧的产物—过往时光的轮回(只打普雷、旋涡无需智慧的产物也可,拍卖3-400W,有任务可以体验1个月),来达成快速进团的门槛,尤其适用于各种玩家流水群和小团体内。

DNF:鬼泣职业全攻略,轻松制霸做最强

如果深渊人品比较好,更推荐打造输出套装,这时候进团门槛更在于你的装备和打造。

100级传说强度的鬼泣通关普雷是没有任何问题的,但是因为是传说所以认可度和强度小于95级的超界和普雷,远小于100级史诗。

所以,洞察之眼、魔界大战之类的副本对百级传说的认可度普遍不高,如果你连基本的技能宠物和称号都没有,很容易连队伍都进不去。

而如果你是身着光环套的鬼泣,在这种情况下就会好很多,尤其是寻求小团体互助的时候,光环套的欢迎度要高得多。

相关内容

猜您喜欢