2月1日,博罗县交通运输局发布通告,自2月1日起,停运往返东莞市、深圳市的客运班车、包车及公交线路,恢复时间另行通知。
以下为通告全文:
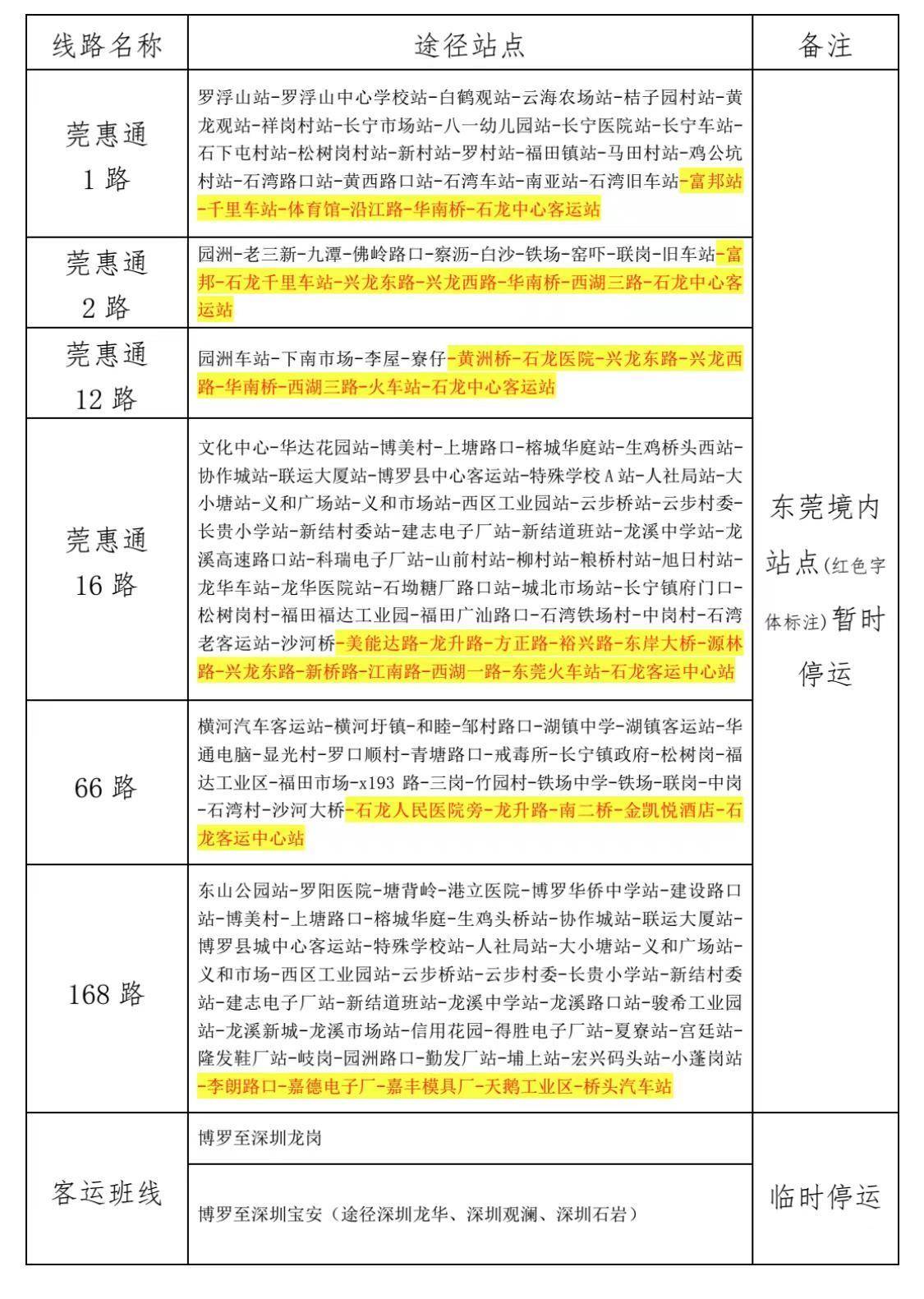
接惠州市防控办、惠州市交通运输局关于加强疫情防控工作的紧急通知,自2月1日起,停运往返东莞市、深圳市的客运班车、包车及公交线路,恢复时间另行通知。为配合该项管控措施,我局对以下6条跨市公交线路及2条客运班线进行临时调整:

线路恢复正常运营时间将另行通告,因线路调整带来不便,敬请广大乘客谅解。
博罗县交通运输局
2022年2月1日
采写:南都记者王诗媛
AOE家园