您目前所在位置: 首页 > 游戏周边 > 游戏百科

dnf2019年套称号内容(dnf2019年套外观)

时间:2022-07-11 19:05:03 | 访问:52 次 | 责任编辑:访客 | 来源:本站

高档春节礼包的价格为:39900点券(可用代币购买)

其他装扮爆料

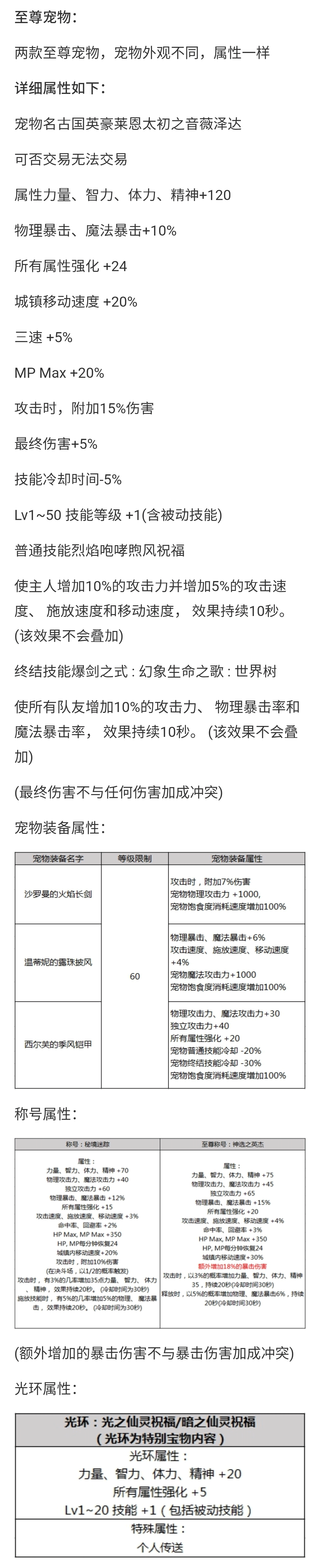
DNF:2019春节套属性、外观、称号、宠物多买多送


一觉燃魂装扮

DNF:2019春节套属性、外观、称号、宠物多买多送


特效装扮

DNF:2019春节套属性、外观、称号、宠物多买多送


装扮外观

DNF:2019春节套属性、外观、称号、宠物多买多送


春节礼包属性

DNF:2019春节套属性、外观、称号、宠物多买多送


2019年春节套礼包属性+多买多送

DNF:2019春节套属性、外观、称号、宠物多买多送


多买多送

礼包购买数量

多买多送奖励

2 / 142019年春节礼包二重惊喜礼盒

(账号绑定)梦幻克隆装扮套装礼盒*1

天命英雄特别宝物礼盒*1

3 / 152019年春节礼包三重惊喜礼盒

(账号绑定)Lv90史诗首饰升级券自选礼盒*1

天命英雄特别宝物礼盒*1

4 / 162019年春节礼包四重惊喜礼盒

(账号绑定)Lv90史诗防具升级券自选礼盒*2

白金徽章自选礼盒*1 或 英雄的黄金锤*2 二选一

5 / 172019年春节礼包五重惊喜礼盒

(账号绑定)苍穹幕落武器跨界石*1

天命英雄特别宝物礼盒*1

6 / 182019年春节礼包六重惊喜礼盒

(账号绑定)+10 装备增幅券、 +11 装备强化券或+7 装备锻造券三选一

天命英雄特别宝物礼盒*1

7 / 192019年春节礼包七重惊喜礼盒

(账号绑定)装备增幅保护券

天命英雄特别宝物礼盒*1

8 / 202019年春节礼包八重惊喜礼盒

(账号绑定)神圣的黄金增幅书(随机增幅+10~+13)

天命英雄特别宝物礼盒*1

9 / 212019年春节礼包九重惊喜礼盒

(账号绑定)+12 强化券*1

天命英雄特别宝物礼盒*1

10 / 222019年春节礼包至尊礼盒 (一)

(账号绑定)天命英雄至尊称号礼盒*1

沉默之创造套装礼盒*1

11 / 232019年春节礼包至尊礼盒 (二)

(账号绑定)遗忘英雄传说至尊装扮套装礼盒*1(额外添加城镇移动速度+40%)

Lv90史诗首饰套装自选礼盒*1

12 / 242019年春节礼包至尊礼盒 (三)

(账号绑定)天命英雄至尊宠物礼盒*1

Lv90史诗防具套装自选礼盒*1

25~购买24个以上时,每购买1个则赠送:

天命英雄特别宝物礼盒


本类TOP10
最新内容
金融习题 考研百科